“Gần đây, có một công ty network tự dưng bật Content ID trên video do tôi tự sản xuất. Họ làm việc với YouTube và chiếm đoạt doanh thu từ video của tôi”, ông Trung Đức, người làm YouTube ngụ tại thành phố Hà Nội chia sẻ với Zing.
Doanh nghiệp mà ông Trung Đức đề cập là Enfinity. Trên website chính thức, công ty này tự giới thiệu mình là đơn vị hỗ trợ về tác quyền cho người sáng tạo nội dung số trên đa nền tảng. Tuy nhiên, Enfinity lại tiếp tay cho hành vi "nhận vơ" bản quyền, chiếm đoạt doanh thu quảng cáo.
“Nhận vơ” nội dung trên YouTube
Theo ông Trung Đức, ai đó đã đăng tải video gốc từ kênh của ông lên nền tảng TikTok. Sau đó, họ thông qua công ty Enfinity để đánh bản quyền ở YouTube.
Trong một video quảng cáo, CEO của Creator Shield, một nhánh thuộc Enfinity cho biết họ là đối tác của YouTube, TikTok, Facebook, Instagram... nên được cung cấp những công cụ và phần mềm để truy quét bản quyền trên đa nền tảng. Đó có thể là lý do khiến một video đăng tải trên TikTok có thể được dùng để "đánh gậy" kênh YouTube.
![]() |
|
Những công ty chuyên đi "nhận vơ" bản quyền để chia doanh thu YouTube. Ảnh: Getty. |
"Bạn chỉ cần ký vào văn bản cấp phép, đội ngũ của chúng tôi sẽ đi khắp mọi ngóc ngách trên các nền tảng và tìm nội dung trùng khớp để đòi tiền bản quyền", CEO của Creator Shield nói.
Bên cạnh đó, chính sách Content ID của YouTube chỉ phụ thuộc vào tệp đối chiếu được đăng ký trên nền tảng. Hệ thống này sẽ quét toàn bộ các video cũ trên YouTube để tìm nội dung trùng khớp, không phụ thuộc vào thời gian. Do vậy, dù Enfinity đăng ký nội dung sau nhưng vẫn có thể đánh bản quyền video của ông Trung Đức đăng tải trước đó.
Ngoài ra, ông Đức cho rằng đây có thể là một hình thức gây áp lực của doanh nghiệp này để buộc người làm nội dung tham gia vào network của họ. Trong phản hồi của Enfinity, công ty này còn gửi lời mời chủ kênh tham gia vào hệ thống để được sử dụng thư viện nội dung, chia sẻ doanh thu.
Bên cạnh đó, Enfinity khẳng định một cách quả quyết về nguyên nhân khiến video bị công ty này đánh bản quyền. “Video của bạn đã được Enfinity tự động xác nhận bản quyền thông qua hệ thống Content ID. Lý do duy nhất để điều này xảy ra là bởi bạn đã sử dụng nội dung thuộc về một trong các đối tác của chúng tôi”, Enfinity phản hồi tới chủ kênh.
Chúng tôi đặc biệt khuyên bạn rằng không nên khiếu nại bản quyền. Nếu không, bạn có thể nhận phải cảnh báo từ nền tảng và các hình phạt cao hơn
Công ty "nhận vơ" bản quyền cảnh báo người sáng tạo video
Đồng thời, công ty này còn đưa ra “lời khuyên” tới chủ kênh. “Chúng tôi đặc biệt khuyên bạn rằng không nên khiếu nại bản quyền. Nếu không, bạn có thể nhận phải cảnh báo từ nền tảng và các hình phạt cao hơn”, công ty phản hồi.
Ngoài việc bị chia sẻ doanh thu với công ty sở hữu bản quyền, bên đánh gậy còn được yêu cầu YouTube xóa video vi phạm. Với những kênh có 3 lần vi phạm liên tiếp, nền tảng sẽ vô hiệu hóa vĩnh viễn tài khoản.
Theo ông Trung Đức, đây là một lỗ hổng mới của hệ thống Content ID trên YouTube. Ngoài ra, tình trạng nói trên cũng xảy ra với nhiều YouTuber khác mà người này quen biết.
Trao đổi với Zing, ông Phạm Trung Dũng, người chuyên làm dịch vụ hỗ trợ các kênh YouTube cho biết tình trạng các công ty network như Enfinity đi đánh bản quyền đang rất phổ biến. "Nhiều bên không có đủ pháp chế để đánh bản quyền nên phải thuê công ty bên thứ 3 dạng này", ông Dũng chia sẻ.
Lỗ hổng mới trong hệ thống của YouTube
“Sau khi tôi gửi bằng chứng sở hữu video, họ mới chịu gỡ gậy. Nhưng vài hôm sau công ty lại bắt những video khác. Tôi rất bức xúc vì việc này ảnh hưởng nghiêm trọng đến doanh thu và phát triển kênh”, ông Trung Đức chia sẻ.
Theo ông Đức, toàn bộ tệp thô của clip trên kênh đều được ông lưu trữ trên đám mây với ngày giờ cụ thể. Khi xảy ra tranh chấp bản quyền, những nội dung này là bằng chứng để nền tảng xác minh chủ nhân thật sự của video.
Tuy nhiên, nếu người dùng không thể chứng minh tác quyền, doanh thu quảng cáo YouTube sẽ thuộc về công ty nói trên.
Trả lời Zing về sự việc nói trên, đại diện Enfinity cho biết doanh nghiệp này chỉ là công cụ hỗ trợ xác nhận quyền của người sở hữu nội dung. Theo đó, những khiếu nại trên YouTube là do đối tác của công ty yêu cầu.
"Chủ kênh có thể kháng nghị nếu khiếu nại bản quyền sai. Thảo luận tranh chấp bản quyền sẽ được thực hiện trực tiếp giữa kênh YouTube và nguyên đơn. Enfinity chỉ đóng vai trò như một công cụ để xác nhận bản quyền trên nền tảng số", đại diện Enfinity cho biết.
Tuy nhiên, công ty này không trả lời về cách họ xử lý với những đối tác yêu cầu đánh bản quyền sai.
"Cuộc chiến này không cân sức giữa một bên trả tiền để thuê công ty được YouTube cung cấp công cụ đánh bản quyền với những nhà sáng tạo nội dung", ông Trung Đức nói thêm.
![]() |
|
Nở rộ dịch vụ "đánh gậy thuê" trên nền tảng YouTube. |
Bên cạnh đó, không phải tài khoản YouTube nào cũng có quyền bật Content ID. Trong trường hợp của Enfinity, công ty này cho biết họ là đối tác của nền tảng, được cung cấp những công cụ riêng để đánh bản quyền trên YouTube. Do vậy, gần đây trong cộng đồng người làm YouTube tại Việt Nam xuất hiện dịch vụ "đánh gậy thuê".
“Hiện giá thị trường khoảng 1-3 triệu đồng/gậy. Với những kênh đã được xác minh, mức giá lên đến 20 triệu đồng", ông T.D., một người sở hữu hàng trăm kênh YouTube nhiều người đăng ký chia sẻ.
Việc đánh bản quyền bẩn không chỉ với mục đích lấy doanh thu của các kênh YouTube, một số người tìm đến dịch vụ này để triệt hạ các kênh đối thủ cùng mảng nội dung, nhằm thu hút thêm lượt xem.
“Ngay cả các kênh của ca sĩ, người làm nội dung sạch nhưng chưa vào network đều có thể trở thành mục tiêu tấn công bản quyền của các công ty. Giới làm YouTube thường gọi tình trạng này là ‘đập láo", ông Quan Tiến Dũng, Quản trị viên cộng đồng Học viện YouTube chia sẻ với Zing.
Theo ông Dũng, các bên chuyên “đập láo” không bị YouTube xử lý. Khi chủ kênh đưa ra được bằng chứng sở hữu nội dung, công ty chỉ cần thu lại lệnh đánh bản quyền, nền tảng không truy cứu.
YouTube luôn là bên có lợi
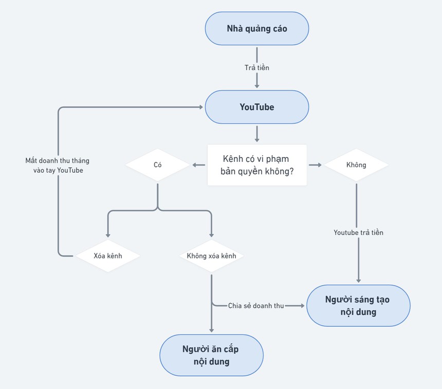
Mô hình kinh doanh của YouTube xoay quanh mối quan hệ 4 bên: người dùng, nhà sáng tạo nội dung (chủ kênh), nhà quảng cáo (các nhãn hàng) và chính YouTube. Theo đó, người dùng sẽ xem các video được đăng tải bởi chủ kênh, các nhãn hàng đặt quảng cáo trên các video đáp ứng tiêu chí. Doanh thu quảng cáo sẽ được YouTube ăn chia với chủ kênh.
|
Mô hình ăn chia lợi nhuận quảng cáo của YouTube. |
Ở mô hình này, khi một nội dung vi phạm bản quyền bị xóa, toàn bộ phần doanh thu sẽ được chuyển về cho YouTube, nền tảng không chia sẻ với người sở hữu bản quyền hay kênh đăng tải video. Ngoài ra, theo chia sẻ từ các nhà quảng cáo, từ trước đến nay, chưa có tiền lệ YouTube trả lại tiền đối với các lượt hiển thị trên nội dung vi phạm bản quyền.
Nói một cách đơn giản, trong mối quan hệ 4 bên nói trên, YouTube luôn đắc lợi, và nhãn hàng có thể là bên chịu thiệt thòi khi vẫn phải trả tiền cho những quảng cáo hiển thị trên các video độc hại hoặc vi phạm bản quyền.
Ngoài ra, trong các hội nhóm chuyên làm nội dung re-up (đăng tải lại video vi phạm bản quyền) , câu chuyện về việc YouTube truy quét bản quyền trước ngày thanh toán doanh thu trong tháng để không phải chia tiền cho chủ kênh không còn quá xa lạ.
Theo ông Quan Tiến Dũng, nền tảng này thường quét video vi phạm bản quyền vào ngày khoảng ngày 4-6 hàng tháng. Trong khi đó, ngày 7 mỗi tháng là thời điểm tổng kết doanh thu của các kênh YouTube.
“Các kênh chuyên re-up sẽ bị YouTube tắt kiếm tiền trước ngày tổng kết. Do vậy, Google Adsense sẽ không thanh toán doanh thu từ quảng cáo mà kênh kiếm được trong tháng. Trong khi, nhà quảng cáo vẫn phải trả tiền cho YouTube”, ông Quan Tiến Dũng chia sẻ.
(Theo Zing)

Nỗi sợ của các chủ kênh YouTube
Công cụ kiểm soát bản quyền Content ID của YouTube hoạt động chưa tốt khiến những nhà sáng tạo nội dung lo sợ vì có thể gặp khiếu nại bất cứ lúc nào.

